==注意=============================================================
私はとんだど素人です。
多分間違えたことを書いてます。多分参考になりません。参考にしてはいけません。
もし間違いに気づいたらそっと教えてください。
==以降本文=========================================================
テスラ動かない
↓
つらい
↓
いっそあきらめるか
↓
マイクラ
↓
なんか空しい
↓
作り直そう
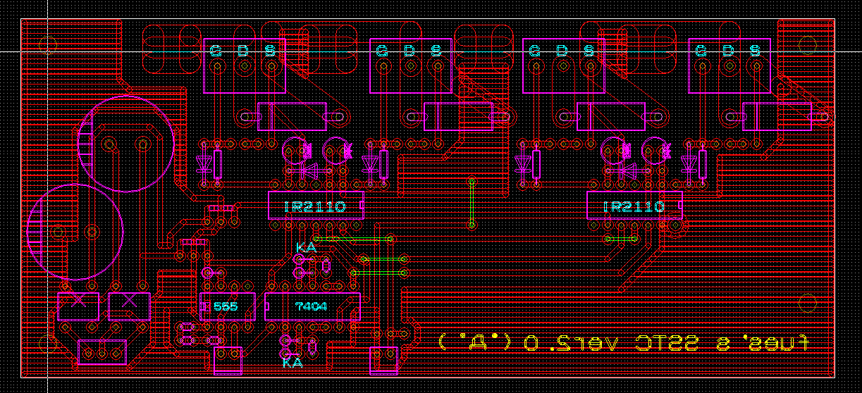
そして2日くらいかけて作り直した基板がこちら
前回との違いはFETのゲートを極力ゲートドライバICに近づけたことです。(あとツェナーダイオードつけた)
しっかりバージョンも2.0になっています(?)
そして切り出し
組み立て
(写真ではまだFETが放熱板に固定されていません。)
切り出しからここまでわずか2時間。ドヤァ(だいたい基板加工機のおかげ)
次の日さっそく動かしてみました。
オシロで波形を見ながら共振周波数に合わせていきます。
1Vの入力をして、オシロで最大の出力電圧が出たところでオシロを取り外し、
入力電圧を上げてみます・・・・
・・・・動かん。
諦めてテスラコイルのコイル部分に近づくと・・・・
ブブブ…
!?
_人人人人人人人人人人人人人人人人人人_
> 1次コイルと2次コイルの間で放電 < ̄Y^Y^Y^Y^Y^Y^Y^Y^Y^Y^Y^Y^Y^Y^Y^Y^Y ̄
焦げました
こういうときにどうリアクションとればいいのかわかりませんね。
次の日気を取り直して今度は1次コイルの直径を大きくしました。
筒はとりあえずそこらへんに転がっていたものを使いました。
そしてスイッチオン。入力は直流57V
・・・。
キェェェェェェアァァァァァァウゴイタァァァァァァァ!!!
今度は暗くして
マタウゴイタァァァァァァァ!!!しばらくこんなテンションでした。
さらに次の日
撮影協力(蛍光灯持つやつ):
もあい 氏
みなさんよくやる蛍光灯光らせるやつ。
なにこれメチャクチャ楽しい
と思った矢先
ごらんの有様だよ!!
2次コイルがほどけてしまいました。
ニス塗るのすっかり忘れてた。
昨日コイルを巻き直して今日ニスを塗る予定です。
大体動いたので次はそれっぽいケースに組み込みたいですね・・・( ˘ω˘)スヤァ
ゝ戯言%20テスラコイル動きました(いつもより文章長め、画像多め).files/IMG_20140527_145127.jpg)
ゝ戯言%20テスラコイル動きました(いつもより文章長め、画像多め).files/IMG_20140527_180737.jpg)
ゝ戯言%20テスラコイル動きました(いつもより文章長め、画像多め).files/IMG_20140527_180920.jpg)
ゝ戯言%20テスラコイル動きました(いつもより文章長め、画像多め).files/IMG_20140528_181004.jpg)
ゝ戯言%20テスラコイル動きました(いつもより文章長め、画像多め).files/IMG_20140528_181004-2.jpg)
ゝ戯言%20テスラコイル動きました(いつもより文章長め、画像多め).files/IMG_20140528_181004-3.jpg)
ゝ戯言%20テスラコイル動きました(いつもより文章長め、画像多め).files/IMG_20140528_181958.jpg)
ゝ戯言%20テスラコイル動きました(いつもより文章長め、画像多め).files/IMG_20140529_182501.jpg)
ゝ戯言%20テスラコイル動きました(いつもより文章長め、画像多め).files/IMG_20140530_181944.jpg)
ゝ戯言%20テスラコイル動きました(いつもより文章長め、画像多め).files/IMG_20140530_171738.jpg)
ゝ戯言%20テスラコイル動きました(いつもより文章長め、画像多め).files/IMG_20140603_182428.jpg)
0 件のコメント:
コメントを投稿